日前,Experimental Neurology杂志对中风患者可用的干细胞疗法进行了全面概述,共涉及到了47项已发表的临床试验。这篇综述得出以下结论:干细胞治疗为中风康复提供了一条很有前景的途径,越来越多的证据支持其在不同细胞类型、给药途径和干预时间方面的安全性。许多早期试验显示出干细胞干预后患者功能恢复的积极趋势,特别是在亚急性和慢性中风阶段。
近年来,关于干细胞治疗中风的成功案例相继出现在大众的视野。

67岁的老人Kevin Baird在中风后24小时内,接受了胎盘干细胞的注射,完成2月的第一阶段治疗后,Kevin Baird感受到了明显的治疗效果。
在治疗前,他上肢无力并且有严重的言语障碍,现在他的手已经可以自由控制了,但还有轻微的面部下垂。核磁共振结果显示,其脑组织并没有进一步受损。

这些案例的报道,让人们对干细胞治疗中风有了更多的期待。
那么,干细胞治疗中风的临床现状到底如何的?今天我们通过一篇综述盘点文章一起来看看。
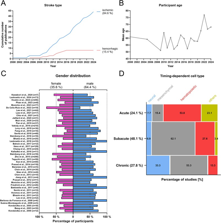
日前,《Experimental Neurology》期刊的最新综述对中风患者可用的干细胞疗法进行了全面概述,重点关注干细胞的不同类型和剂量、给药时间和途径、患者选择、临床结果、转化挑战和该领域的未来方向[1]。
该研究对有关干细胞治疗脑卒中的相关临床试验进行了全面检索,在排除重复研究后,共有47项已发表的临床试验。其中,大多数研究(约85%)是在缺血性卒中患者中进行的。此外,这些试验主要涉及少量参与者,旨在评估安全性和可行性。除一项研究外,所有研究均未报告与细胞疗法相关的显著不良反应[1]。

结论一:细胞制备仍然是干细胞治疗中风的临床重大挑战
目前,已有多种类型的细胞,包括脐带间充质干细胞(UC-MSCs)、骨髓来源的间充质干细胞(BM-MSCs)、脂肪间充质细胞(AD-MSCs)及神经干细胞 (NSCs)等被引用到中风的治疗研究当中。
然而,确保一致的细胞制备仍然是一个重大的挑战,来自同一来源的MSC可以表现出不同的功能性状,这取决于所涉及的生产技术和设施。
大部分研究证实了自体干细胞治疗缺血性中风患者的安全性和可行性。不过近年来使用同种异体细胞进行商业规模生产的趋势日益增长,同种异体细胞治疗中风的安全性和疗效有待进一步证实大。
结论二:中风后1周至6个月,可能是干细胞干预的临床倾向
在上述研究中,多数研究是在中风的亚急性期进行的,从中风后一周到六个月,这可能反映了在可能更具可塑性的恢复期进行干预的临床倾向。
而针对急性或慢性期的试验较少,有待未来进一步研究[1]。

结论三:不同给药方式产生不同效果
通过该研究综合分析发现[2],干细胞治疗脑卒中的不同注射方式主要包括颅内、动脉静脉、鞘内移植,以及通过鼻内注射给药等方式。
这些不同的注射方式各有特点,且会产生不同的治疗效果。
静脉给药是最常用的给药途径(47.1%),其次是颅内(25.5%)和动脉给药(17.6%)。

通过动脉或静脉注射间充质干细胞可以绕过血脑屏障,分布于脑卒中梗死和缺血区域。这种方式相对微创,适合在脑卒中后较早的阶段进行治疗。不过,通过单纯静脉注射的间充质干细胞需要通过体循环和肺循环,最终穿透血脑屏障才能到达梗死区域,因此有效治疗细胞数目可能较为有限。
颅内注射可以直接将间充质干细胞送达脑部受损区域,理论上可以更直接地促进受损神经功能的恢复。然而,这种方式具有较高的侵袭性,可能导致机械损伤,不利于脑部的恢复。
有研究者曾将间充质干细胞通过动脉内、静脉内、颅内种方式给药,比较三者效果差异。结果证实,三种方式均明显改善神经功能,其中动脉注射组改善最迅速且最明显,并明显增强梗死侧胼胝体区髓鞘的重建[3]。

结论四:干细胞通过多种机制帮助中风患者康复
研究发现[2],干细胞可通过以下多种机制发挥疗效:
1. 细胞替代:直击损伤区的“再生工厂”: 分化为神经元或胶质细胞,填补损伤区域。
2. 神经保护:为濒死神经元按下“暂停键”: 干细胞每秒释放数千个外泌体,内含 BDNF(脑源性神经营养因子)、 GDNF(胶质细胞源性神经营养因子)等“神经急救包”。
3. 血管新生:重建脑部“生命补给线”: 干细胞分泌 VEGF(血管内皮生长因子)、 Angiopoietin-1(血管生成素-1),激活内皮细胞成管能力。
4. 免疫调节:平息脑内的“细胞因子风暴”: 干细胞释放 TGF-β、 IL-10 等抗炎因子,将促炎型M1小胶质细胞转化为修复型M2。

小结
脑卒中,即中风,是导致死亡的第二大原因,并且仍然是导致成人残疾的重要因素。传统治疗集中于急性期,包括药物治疗及手术取栓,但对神经功能修复束手无策。近年来,干细胞凭借其再生修复、免疫调节等特性,成为脑卒中康复领域的新希望。
从抑制神经元凋亡到重建神经网络,从调控免疫风暴到精准血管新生,基于干细胞技术的这种“多靶点、全周期”的策略,正在突破传统医学的单一维度限制。对于2400万中国卒中患者而言,这可能意味着:瘫痪的肢体可能重新举起;消失的语言可能再次流淌;破碎的生活可能重归完整。然而,目前大多数研究仍处于早期阶段,有待未来进一步探索,让我们共同期待!
参考文献:
[1] Habib P, Steinberg GK. Clinical state and future directions of stem cell therapy in stroke rehabilitation. Exp Neurol. 2025;385:115132. doi:10.1016/j.expneurol.2024.115132
[2] Asgari Taei A, Khodabakhsh P, Nasoohi S, Farahmandfar M, Dargahi L. Paracrine Effects of Mesenchymal Stem Cells in Ischemic Stroke: Opportunities and Challenges. Mol Neurobiol. 2022;59(10):6281-6306. doi:10.1007/s12035-022-02967-4
[3] Zhang HL, Xie XF, Xiong YQ, et al. Comparisons of the therapeutic effects of three different routes of bone marrow mesenchymal stem cell transplantation in cerebral ischemic rats. Brain Res. 2018;1680:143-154. doi:10.1016/j.brainres.2017.12.017











